中国矿业大学是教育部直属管理的全国重点高校,先后进入国家“211工程”“985优势学科创新平台项目”和“双一流”建设高校行列,坐落于素有“五省通衢”之称的国家历史文化名城江苏省徐州市。中国矿业大学继续教育学院(教育培训中心)是学校实施高等学历继续教育和各类非学历培训教育的办学实体,是中国矿业大学服务行业、服务社会,为行业及地方培养应用型、技能型人才的重要平台。根据学院事业发展需要,现面向社会公开招聘若干名劳务派遣人员,有关事项公告如下:
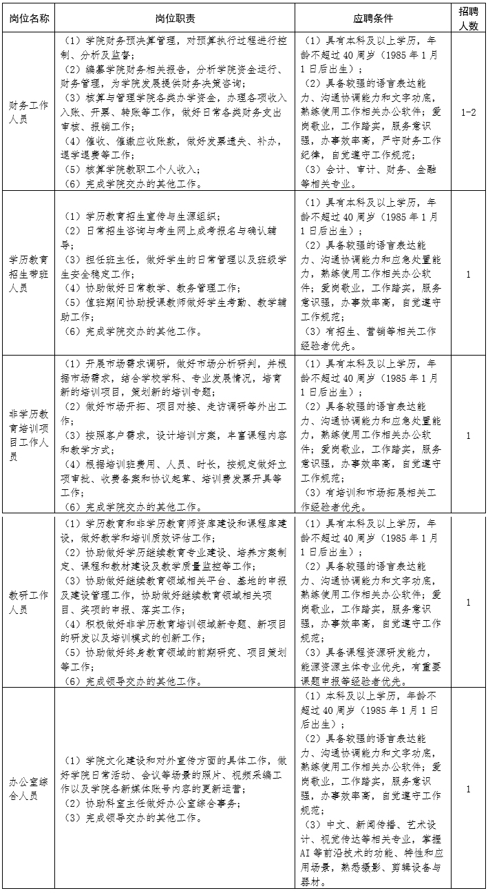
一、招聘岗位计划、职责及应聘条件
应聘人员须政治立场正确,拥护党和国家的方针政策,遵守法律法规和学校的各项规章制度,同时具有岗位要求的素质能力,身心健康。招聘岗位、职责及应聘条件如下:

根据应聘报名和考核情况以及实际工作需要,学院可适当调整录用名额和岗位安排。
二、岗位性质及薪酬待遇
本次招聘的岗位均为劳务派遣岗位。根据《中国矿业大学劳务派遣人员管理办法(暂行)》,劳务派遣人员是指与劳务派遣机构签订劳动合同,建立劳动关系,根据学校工作需要,由劳务派遣机构派遣到学校工作的人员。劳务派遣机构为用人单位,学院为用工单位,招聘人员不是学校教职工,与学院之间仅产生用工关系,不产生劳动关系。
本次招聘人员的薪酬与福利待遇按照《中国矿业大学继续教育学院劳务派遣人员薪酬实施办法(试行)》执行。
三、报名及资格审核
1、报名时间:自公告发布之日起至2025年12月29日止。
2、报名材料:报名人员须提供《中国矿业大学继续教育学院应聘登记表》(附件)、身份证、学历学位证书(国外学历学位证书须取得教育部中国留学服务中心的认证证明)、职称证书、工作证明等其他相关资格证明材料。所有材料均须提供原件的pdf彩色清晰扫描件,将文件打包并压缩发送至指定邮箱:kdjxjy@cumt.edu.cn。邮件和压缩文件皆统一命名为 “应聘岗位 + 姓名 + 手机号”。
3、报名人员提交的报名资料应当真实、准确,资格审核贯穿招聘全过程,提供虚假报名资料的,一经查实取消应聘资格。
4、学院对应聘人员进行资格审查和初选后,确定参加考核人选并通知应聘者(以短信形式通知,未进入考核人选的不再另行通知)。资格审查贯穿招聘工作全过程,在招聘任何环节发现应聘人员不符合报考资格条件,或提供虚假信息的,将取消应聘资格,即时终止其招聘进程。
四、考核
本次招聘不设开考比例,考核环节包括基本素质能力测试、面试。
1. 基本素质能力测试:基本素质能力测试具体时间、地点将在中国矿业大学继续教育学院网站(网址:https://sce.cumt.edu.cn/)“通知通告”栏公布。
2.面试:基本素质能力测试后,入围面试人员名单将在中国矿业大学继续教育学院网站(网址:https://sce.cumt.edu.cn/)“通知通告”栏公布。
五、考察、体检及聘用
考核结束后,学院将对通过考核的人员进行考察,主要考察思想政治表现、道德品质、业务能力、工作实绩等情况,同时考察对象需到指定医院进行体检,体检标准参照《国家公务员录用体检通用标准(试行)》执行。体检费用由应聘人员本人承担。
根据考核、考察和体检结果,确定拟录用人员名单,并进行公示。公示无异议后,由学院通知劳务派遣机构与拟聘人选签订劳动合同。劳务派遣人员试用期为2个月。试用期考核不合格者,取消聘用资格,解除聘用合同。
属于下列情况之一者,取消聘用资格:
(1)无工作单位的人员在通知签订合同后,15个工作日内不签订合同者;
(2)有工作单位的人员在通知办理入职手续后,30个工作日内不能提供与原单位解除工作关系证明者。
因应聘人员考察或者体检不符合要求的(含未按时完成),或拟聘用人选明确放弃聘用的,或其他原因导致聘用岗位空缺的,根据岗位要求可择优递补。
六、招聘咨询
鞠老师,0516-83884729。